学院概况
学院简介
现任领导
机构设置
科室设置
工作委员会
人才培养
本科生教育
研究生教育
学工动态
科学研究
科研平台
科研成果
科研团队
科研项目
学术活动
学院动态
学院新闻
通知公告
合作交流
师资队伍
在职教师
行政人员
人才招聘
研究生指导教师
院庆专栏
通知公告
院庆动态
风华展现
祝福贺信
回馈母院
English
About us
News
Research
Faculty
Join us
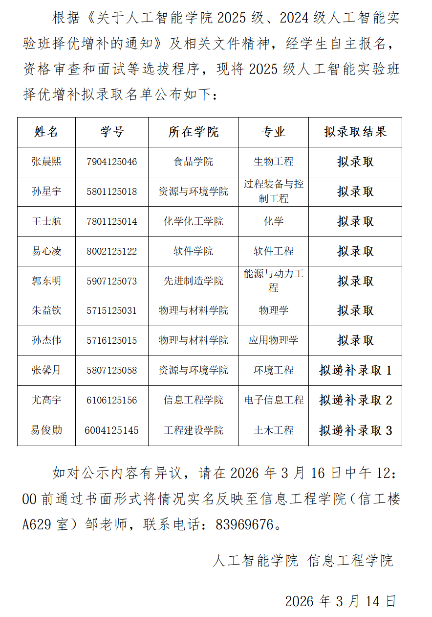
关于2025级人工智能实验班择优增补拟录取结果的公示
2026-03-15 11:11:00